Le WIKI francophone consacré à Windows Phone et à Android ...

[TUTO] Tutorial de A à Z pour installer une ROM sur son HTC Dream

RSS
Image

Pour toutes remarques, commentaires, incompréhensions, et j'en passe ... rendez-vous sur le topic dédié à ce tuto sur le forum Smartphone.

Si tu es vraiment débutant, il est normal que tu sois perdu ! Plusieurs lectures et plusieurs jours sont parfois nécessaires pour bien comprendre la procédure.
OUI ce tutoriel est LONG. OUI ce tutoriel peut te paraître compliqué. OUI tu peux y ARRIVER !

- Avant de te précipiter sur un forum pour crier à l'aide, tu dois connaître ce tuto et les termes utilisés.
- Ne sois pas étonné si tu reçois un mauvais accueil sur le forum pour une question dont la réponse est sous tes yeux.
- Si un terme te paraît ambiguë, renseigne-toi. Des moteurs de recherche, ce n'est pas ce qu'il manque ...
- En cas de problème, vérifie si celui-ci a déjà été traité.

1. Remerciements

Le forum SmartPhone France, ses administrateurs (Christophe) et modos (Scoumfy, filou, denis, ...) pour héberger ce site et pour l'ambiance qui y règne !

Les membres de ce forum (devs, cookeurs, utilisateurs), qui contribuent à son développement et qui le font vivre et d'une manière nominative : Rycils, pour le tutoriel qu'il a fourni et que nous avons tous lu et sur lequel est basé ce qui suit.

Les membres de la communauté XDA (les devs et les membres du forum)

Google, pour proposer une alternative crédible à Windows Mobile et Apple.

Goldopaco pour avoir réuni les différents travaux et réalisé ce tutoriel.

Orange pour avoir brider nos mobiles et pour nous avoir fournir les dernières mises à jour pour profiter pleinement des nouvelles fonctionnalités !!! (* sarcasme *)



2. Généralités

2.1 Glossaire

  • Il est conseillé de consulter le glossaire du Wiki pour la définition de quelques termes...

2.1.1 Combinaisons de touches pour les différents types de démarrage


Note : le mode HBOOT est un raccourci qui va chercher directement un fichier appelé DREAIMG.nbh. Il est possible de le démarrer en passant d'abord par le mode Fastboot.

2.2 Quelques questions

2.2.1 Pourquoi flasher son Dream ?

L'OS Android propose de nombreux services mais ils ne sont pas tous accessibles depuis certaines versions. Prenons le cas de la ROM Officielle Orange (Android 1.1 ou Android 1.5 si mise à jour). Ce système est bloqué et ne permet pas de profiter pleinement des mises à jour fournies par Android, et donc des nouvelles fonctionnalités (améliorations des performances, applications, installation des applications sur la carte SD,...)

L'objectif de ce tuto est donc d'améliorer l'utilisation de son HTC Dream en installant des Roms alternatives (Cyanogen, SuperEclair, etc.)

2.2.2 Pourquoi dois-je bidouiller pour mettre à jour mon Dream ?

Avec Orange, le téléphone a été bridé, ce qui peut rendre plus difficile l'installation d'une autre Rom. Il va donc falloir utiliser un paramètre essentiel : l'accès ROOT (ou ADMINISTRATEUR) qui donne les pleins pouvoirs.

Aussi, les manipulations décrites ci-dessous peuvent-être réalisées par tout le monde. Elle ne sont pas compliquées mais nécessitent de savoir ce qu'on fait. JE, NOUS, les créateurs de ce tutoriel, déclinons toutes responsabilités en cas de souci avec ton Dream. Il faut savoir que le flash de ROM est devenu quotidien chez certains utilisateurs et quand on sait ce qu'on fait et que l'on respecte certaines précaution, il n'y a pas (ou peu) de risques.

2.2.3 A qui s'adresse ce tuto ?

Ce guide de mise à jour s'adresse avant tout aux possesseurs d'un HTC Dream. Plus précisément, il concerne les personnes ayant acheter un HTC Dream neuf qui possède donc (en théorie) la Rom Orange sous Android 1.1 ou Android 1.5 (pour ceux qui ont fait la mise à jour).

Bien sûr, certains ont peut-être acheté le HTC G1 d'occasion dans ce cas la configuration peut être différente si le mobile a été acheté à l'étranger ou tout simplement, si l'utilisateur a déjà bidouillé le téléphone auparavant. Dans ce cas, tu n'auras probablement pas à effectuer toutes les manipulations décrites ci-dessous. Contacte l'ancien propriétaire si c'est encore possible et/ou regarde la partie ci-dessous afin de connaître les changements effectués sur le mobile.

2.2.4 Comment connaître l'état de mon appareil ?

Démarre ton mobile en mode Fastboot (voir les combinaisons de touche un peu plus haut) et prends note des lignes te donnant la version du HBOOT et de la RADIO. Ca c'est pour le côté matériel.
Côté logiciel, quand tu as démarré ton Dream, va dans Menu > Paramètres > A propos du téléphone (voir un aperçu). Tu auras les informations nécessaires afin de savoir ce qui est installé sur ton Dream. Utile pour ceux qui ont acheté un HTC Dream d'occasion.





3. Avant de démarrer

3.1 A lire avant tout !

A LIRE AVANT DE SE LANCER LES YEUX FERMES !

Il est évident que ce tutorial doit être suivi à la lettre notamment si tu es réellement novice dans l'utilisation de ton téléphone et/ou en informatique. De plus, il te faut avoir lu entièrement le tutoriel et compris les différentes étapes avant de commencer. Aucune autre personne que toi ne peut être tenu responsable des dégâts causés sur ton téléphone.

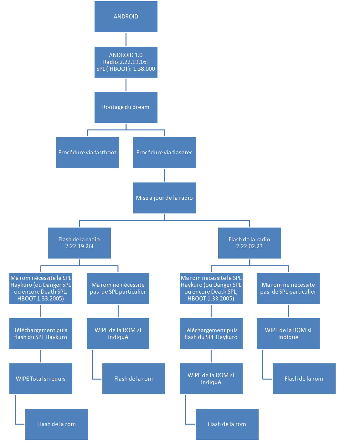
Le sommaire est plutôt bien structuré, même si quelques retours en arrière seront parfois nécessaires. Cependant, on peut présenter cela sous forme de schéma afin de bien visualiser les étapes : schéma du processus de mise à jour. => le schéma ne correspond pas exactement au processus ici.
Tu peux également lire le tuto du site Drakken qui te permettra d'avoir une autre approche.

Voici quelques conseils afin de mener à bien cette mise à jour.

  • Précautions à prendre
    • Ne pas pratiquer une autre activité pendant l'exécution de ce tuto (faire ses devoirs, chatter, draguer, manger, faire la teuf, ...)
    • Ne pas décompresser les fichier Zip sauf si c'est écrit explicitement.
    • Lire la phrase jusqu'au bout et les quelques lignes en-dessous avant d'exécuter une commande, histoire de savoir ce que tu fais.
    • Lire ce que tu as à l'écran ! Ne suis pas bêtement le tuto et fais travailler tes méninges. Si tu es bloqué, la réponse est probablement sur ton écran.

  • Les requis
    • Un mobile HTC Dream
    • Un ordinateur (Linux, Windows ou Mac)
    • Un câble USB pour relier son Dream à l'ordinateur
    • Des connaissances en informatique sont recommandées.
    • Avoir du temps devant soi. Sauf si ton mobile ne te sert pas dans ta vie quotidienne, il serait dommage de s'arrêter en plein milieu, ce qui peut être aussi source d'erreur ... "euh ... j'étais arrivé où la dernière fois ?!". Cela varie bien sûr la connexion et l'utilisateur mais prévois 2 heures devant toi.
    • Etre sur d'avoir sélectionner la bonne Rom et d'avoir les outils nécessaires pour retrouver rapidement une téléphone fonctionnel.
    • Pack incluant tous les fichiers de mise à jour du Dream : utile dans le cas où si certains liens plus bas sont morts. Merci à benoitb.

Pas de précipitation urinaire en vue ? Très bien, on peut commencer à préparer le matériel.

Note pour les "débutants" : Plutôt que d'effectuer des manipulations parfois complexes pour certains, un logiciel appelé Android 4 Dummies peut te sauver! Il permettrait d'effectuer toutes les manipulations suivantes... ou presque ? En effet, pas de retour sur l'utilisation de ce software donc attention ! Si certains ont essayé, n'hésitez pas à témoigner... (Source)



3.2 Préparation du mobile

  • Batterie chargée à 100% avant de faire quoi que ce soit ! Ceci pour une raison simple, si la batterie est faible et que le téléphone s'éteint en pleine mise à jour, ton mobile risque d'être inutilisable.
  • Sauvegarde(s) effectuée(s) : tu peux éventuellement effectuer quelques sauvegardes qui te semble utile (SMS par exemple)
  • Connaitre l'état actuel du mobile (HBOOT, Radio, ROM installée) afin de savoir quelles manipulations il faut faire.



3.3 Préparation du PC

  • Le SDK d'Android
    Dans cette étape, nous allons aller chercher le SDK d'Android.

    Ce SDK va nous permettre de créer une liaison intime entre le Dream et le PC en ligne de commande (ou terminal), via la connexion USB. C'est ca qui va nous intéresser. Ainsi, nous pourrons modifier l'intérieur du système, lui envoyer des consignes, débugger des problèmes, envoyer des fichiers depuis l'ordinateur vers le mobile, etc.

- Liens de téléchargement -
- Procédure -
Télécharge la version qui nous intéresse (Windows, Linux, Mac). On se retrouve avec un joli zip, parfait ! Tu le décompresses dans un endroit sur ton ordi, et tu me souviens du chemin d'accès car on en aura besoin très vite et surtout tout le temps.
Par exemple :
C:\Program Files\android-sdk-windows

  • Le dossier TOOLS
    Dans le dossier fraîchement décompressé, se trouve un dossier appelé "tools". C'est dans ce dossier que se trouvent les programmes et exécutables (fastboot.exe, adb.exe,...) qui permettent de faire l'interface entre notre Dream et notre PC. Tous les fichiers à transférer sur le téléphone, que ce soit juste pour le copier, pour faire une installation ou un flash doivent se trouver dans ce dossier.

  • La commande ADB
    La commande la plus utilisée de ce dossier sera "adb". Elle se lance par l'invite de commande sous Windows.
    - Démarrer > Exécuter (ou touches Windows + R)

    - Taper cmd.exe et valider

    - Taper "cd Chemin\vers\mon\dossier\tools" (exemple : cd C:\Program Files\android-sdk-windows\tools)

    - Taper adb pour afficher la liste des options.


Si adb ne se lance pas, vérifie que tu es dans le bon dossier.

  • Les drivers pour Windows

Si ton système te demande un pilote lorsque tu connectes ton appareil, celui-ci se trouve dans le dossier "usb_driver" du SDK.

A noter que si les pilotes ne sont pas compatibles que Smartphone France a modifié ceux ci dans une version spéciale pour le HTC Dream sous Windows 32bits. Ces drivers modifiés de manière spécifique par Smartphone France et qui par conséquent ne devraient pas être diffusés qu'ailleurs que sur ce Wiki sont disponibles :
- Pour Windows 32 bits : Pilotes Dream Win 32B
- Pour Windows 64 bit, télécharger HTC SYNC : HTC SYNC, pilotes Win X64

Voilà, avec tout ça, ton PC est paré et on va pouvoir attaquer les vraies manips :-)



4. Passage en mode Root

Nous allons procéder à une étape essentielle dans la vie de ton Dream et dans notre vie de bidouilleur : le rootage. L'étape de rootage dépend d'une chose principale, déterminant la manière dont ca va se dérouler : l'état de ton appareil.

Il y a deux possibilités (chez Orange) :
  • Cas 1 : tu as fait la mise à jour officielle Orange 1.86.73.4 sous Android Cupcake 1.5.
  • Cas 2 : tu as un vieux vieux Dream, jamais mis à jour, qui est sous Android 1.1.

Note importante : Le downgrade ne concerne que les personnes ayant un HTC Dream ayant la mise à jour Orange 1.86.73.4.
Si tu as une rom autre que celle fournit d'origine par Orange, renseigne-toi pour connaître quelles sont les manipulations à effectuer.
Il est tout à fait possible que tu sois sous Android 1.5 et que tu possèdes une autre rom comme Cyanogen par exemple.

4.1a Cas N°1, Android 1.5 : procédure de downgrade vers Android 1.1

Cette partie a été basé sur le tuto du site Pheelit ainsi que le tuto de Vivanno.

Si ton objectif est de changer de ROM, il faut d'abord se référer au tutorial de Vivanno (le faire complètement) pour downgrader ta version d'Android 1.5 vers Android 1.1. On pourra par la suite mettre à jour le système vers des versions plus récentes (Android 1.6, Android 2.x, ...)

- Suivre le tuto -
- Tutoriel de Vivanno (à faire complètement)

Une fois le tuto terminé, tu peux passer à la procédure de rootage.

Note pour ceux qui souhaite rester en 1.5 et rooter le mobile : Il faut installer Recovery Flasher. Il est donc inutile de suivre le tutoriel de Vivanno. Le root de la Rom Cupcake Orange permet seulement d'accéder à certaines applications, telle que l'overclocking.
Le recovery se lance avant la Rom et c'est cette dernière qui bloque. Recovery Flasher est donc utilisé pour flasher ton recovery et entrer les commandes qui permette de rooter ton téléphone avant que la rom ne démarre.

  • Installation de Recovery Flasher
    La méthode est un peu plus compliqué mais réalisable sans trop de difficultés :
    - Télécharger et installer la dernière version de Recovery Flasher à partir de http://zenthought.org/content/project/flashrec

    - Lancez flashrec, appuyez sur download. Flashrec va récupérer la version de Cyanogen correspondant à votre Dream et patcher comme il faut.

    - Démarrer en recovery (bouton Home + bouton Power)

    - Connectez le Dream à l'ordinateur.


Si tout c'est bien passé, tu peux taper les lignes suivantes sous la console :
adb root
adb shell
mount -O remount,rw -t yaffs2 /dev/block/mtdblock3 /system
Le O majuscule est important !

Ensuite :
cd system
cd bin
cat sh>su
chmod 4755 su
exit

Faire la même vérification qu'au-dessus une fois redémarrer avec le terminal Emulator.

Une fois terminé, tu peux passer à la procédure de rootage.



4.1b Cas N°2, Android 1.1 : procédure de rootage

Tu es donc sous Android version 1.1. Félicitations !

Maintenant, je t'invite à te rendre sur une autre page du Wiki pour rooter le mobile. Quelques éléments sont communs comme l'installation du SDK mais ce n'est rien, suis le guide !

- Suivre le tuto -


5. Flash du Recovery

Avant toute chose, il est nécessaire de savoir qu'il existe divers "Recoveries". Ainsi, Cyanogen et Jesus Freke ont développé une première version de ce mode, dans lequel nous allons classiquement flasher roms, spls, radios, patchs, etc.... Amon-RA a développé une version un peu plus optimisée, en y intégrant l'utilitaire SD-Parted qui permet de partitionner la SD (nous verrons par la suite l'intérêt de cette opération).

Dans ce tuto, le recovery d'AMON-RA est préconisé étant donné qu'il apporte quelques fonctionnalités supplémentaire.

- Liens de téléchargement -
Il existe diverses façons de flasher un recovery. Il y en a 3 qui sont bien connues et classiques :
- Par le téléphone en lui même
- Par l'utilitaire fastboot du SDK
- Par l'utilitaire du SDK adb (qui consiste à prendre le contrôle du mobile en mode console. Idem que la procédure de flash depuis le Dream, sauf que cela revient à taper les commandes sur son clavier de PC et non sur le téléphone).

5.1a Via le téléphone

- Procédure -
- Télécharge le fichier et transfère-le à la racine de la carte SD (/sdcard/recovery-RA-dream-v1.7.0.img)
- Ouvre l'application terminal emulator, ou autre émulateur de console et entre les commandes suivantes :
su
flash_image recovery /sdcard/recovery-RA-dream-v1.7.0.img

Note : su est la commande qui permet d'exécuter en mode admin la commande qui suit. Lorsque tu va la taper, si c'est la première fois, ton Deam va te montrer une petite fenêtre, demandant si tu l'autorise à effectuer l'action en mode Root. Réponds oui, évidemment !
Le sigle # devrait apparaitre sur la ligne suivante, preuve que tu es bien root.

- Le curseur du terminal passe à la ligne suivante, sans un message, cela signifie que tout s'est bien passé.
- Eteins ton téléphone, puis redémarre-le en restant appuyer sur les touches Home + Power.
- Ton mobile devrait t'afficher l'écran suivant.



5.1b Via l'utilitaire Fastboot du SDK

Voici la deuxième méthode pour installer ce recovery. Nous allons utiliser le SDK que tu as installé précédemment.

- Procédure -
- Ouvre une invite de commande dans le dossier tools du SDK. (Rappel : pour réaliser cette prouesse, reporte-toi au chapitre rootage)
- Place le recovery que tu souhaites flasher dans le dossier tools du SDK.
- Redémarre ton téléphone en mode fastboot. (Rappel : pour réaliser cette deuxième prouesse, reporte-toi également au chapitre rootage)
- Connecte ton Dream au PC via l'USB et tape :
fastboot devices
La commande devrait te renvoyer une ligne d'information alphanumérique sur ton téléphone.
- Tape ensuite la commande suivante pour le flash du recovery :
fastboot flash recovery recovery-RA-dream-v1.X.X.img

Une fois que tu as le message de succès de la procédure de flash, redémarre ton téléphone (HOME + POWER) en mode recovery pour vérifier. Si tout va bien, ton téléphone démarre et t'affiche l'écran suivant.



5.1c Via la commande ADB du SDK

Dernière possibilité décrite ici, à l'aide de la commande adb. Il s'agit ici de flasher le recovery sur le téléphone par l'intermédiaire du PC. En fait, on va piloter depuis le PC la procédure N°1.

- Procédure -
- Ouvre une invite de commande dans le dossier tools du SDK. (Rappel : pour réaliser cette prouesse, reporte-toi au chapitre rootage)
- Place le recovery que tu souhaites flasher dans le dossier tools du SDK.
- Connecte ton Dream en USB et vérifie que le debug est bien coché (voir chapitre rootage pour plus d'informations).
- Tape les commandes suivantes dans l'invite de commande que tu as ouvert :
adb shell
mount -a (pas toujours obligatoire)
flash_image recovery recovery-RA-dream-v1.X.X.img
reboot recovery

Si tout va bien, ton téléphone démarre et t'affiche l'écran suivant.

Il existe encore au moins une autre façon de flasher le recovery, mais je ne vois pas l'intérêt de la détailler dans la mesure où si tu n'arrives pas à réaliser cette opération, c'est qu'il y a un problème extérieur.

- Terminé -
L'installation du Recovery est terminé. Cette page Wiki sur le recovery Amon te permettra d'en connaître un peu plus et tu verras qu'il te sera très utile.
Utile pour copier des fichiers sur la carte SD : choisis l'option USB-MS toggle pour monter la carte sans avoir à démarrer le mobile complètement.
Utile également pour effacer certaines mémoires du téléphone en cas de problème avec une Rom (fonctions Wipe), et bien d'autres choses ...





6. Partitionnement de le carte SD

Il existe bien évidemment une nouvelle fois diverses façons de partitionner la carte SD. Toutefois, l'outil présent dans le recovery va nous permettre de réaliser cette opération facilement, alors autant en profiter.

En premier lieu, il convient d'expliquer pourquoi on partitionne cette carte SD...

6.1 Intérêts de partitionner sa carte SD

Le partitionnement de ta SD va apporter deux choses :
- La première étant l'accès à l'APPS2SD, qui consiste à installer les applications sur une partition ext de ta carte SD et à faire croire au système du mobile qu'elles sont sur la mémoire interne. Cela permet de passer outre la limitation de la mémoire du Dream.
- La deuxième, c'est l'accès au swap. La gestion du swap est active sur la plupart des roms. Elle te permet de cacher sur le swap avec des roms lourdes, typiquement, les roms sense (Hero, Legend, Droid Eris...)

Généralement, le partitionnement est le suivant:
- Partition Ext: 512 Mo à 1 Go => réservé à l'installation d'applications
- Swap : 64 Mo à 128 Mo => réservé au système
- Fat32: Le reste de la SD => pour stocker tes données personnelles

6.2 Procédure de partitionnement

- Démarre le téléphone en mode recovery
- Sélectionne l'option : Partition SD card.
- A partir de là, va sur l'option Partition SD.
- Il va demander trois tailles de partition.

On rentre les valeurs en utilisant le trackball, et en faisant rouler vers le haut ou le bas pour changer la valeur.

Rentrer les tailles de partitions suivantes:
- SWAP : 64 Mo (128 Max, cependant certaines Roms peuvent demander plus de Swap)
- Ext 2 : 512 Mo à 1 Go
- FAT 32 : le reste de la SD

Note : Le partitionnement par la recovery crée une partition ext2. Dans le menu permettant de partitionner la SD, il y a des options pour convertir de ext2 vers ext3 et de ext3 vers ext4. (Une petite note supplémentaire pourrait être apporter ici ;-) )

Voilà ta carte SD est partitionnée.

L'interface entre ton mobile et ton PC (d'une manière classique sous Windows en tout cas) est la partition FAT32. Si tu es sous Linux, la partition Ext2 s'affichera peut-être, dans ce cas, ignore-là et copie simplement tes données personnels sur la partition Fat32.
Il existe des options dans le recovery permettant de faire des wipe sur la partition ext pour effacer les données. Pour plus d'informations, je t'invite à découvrir les pages des créateurs de ces recovery.



7. Flash du SPL

On décrira ici en premier lieu les deux SPLs qui vont nous intéresser. Puis, la méthode de flash sera exposée au cas par cas. Rassure-toi, ça va très vite.

ATTENTION, il ne faut pas faire n'importe quoi ! L'ordre des flash du/ des SPL dépend de l'historique logicielle du Dream et de ce que l'on veut faire.

Il y a deux possibilités :
  • Cas 1 : tu viens d'effectuer le downgrade et les étapes ci-dessus se sont déroulés avec succès (autrement dit, tu étais sous la mise à jour officielle Orange 1.86.73.4 sous Android Cupcake 1.5)
  • Cas 2 : tu as un Dream avec la radio en version 2.22.19.26I qui est sous Android 1.1 et tu souhaites installer le SPL Haykuro pour pouvoir mettre les Roms que tu souhaites.

Note : l'installation d'un SPL par le recovery "efface" la rom active et ton Dream ne bootera pas. Normal. Il faut bien avoir en tête qu'avant de se lancer, le Dream sera HS jusqu'à ce qu'on réinstalle une rom dessus... Environ 5 minutes ! Si tu stresses un peu c'est normal, si tu ne stresses pas, alors tu devrais ! :-p

Cas N° 1 : SPL Original Orange

Récapitulons :
Tu avais un Dream en version 1.5 Orange et tu as effectué une procédure de downgrade (celle de Vivanno), tu as normalement ceci :
HBOOT:1.42.2000
RADIO:2.22.16.19

Certains SPL ne fonctionnent (peut-être ?) pas avec certaines radios. C'est le cas du Danger SPL ou SPL Haykuro (nous en parlerons un peu plus bas) qui n'apprécie pas les radios flashées par dessus.

Conclusion : on reflashe en premier lieu le SPL original d'Orange (comme en sortie d'usine avec Android 1.1) pour être dans une configuration connue et fonctionnelle afin de mettre à jour notre Radio tranquillement.

- Lien de téléchargement -
- Procédure -
- Place le SPL Orange à la racine de ta SD.
- Démarre en recovery
- Fais flash zip from SD card.
- Sélectionne le fichier update spl orange signed.zip
- Presse le trackball, puis appuie sur Home pour confirmer le flash.
- Là, il va vérifier l'update et l'installer. Il demandera de redémarrer pour compléter l'installation. Redémarre-le.
- Laisse le travailler, il redémarrera tout seul dans le mode recovery.
- En bas de l'écran, il va être écrit formatting cache. C'est OK, le SPL est flashé.

On peut désormais passer à la mise à jour de la radio.
Si tu souhaites installer le SPL Haykuro, il faudra d'abord mettre à jour la Radio.



Cas N° 2 : SPL Haykuro

Voici donc une version "améliorée" du SPL original. Celui-ci permet de gérer des roms dont la partition /system dépasse une certaine taille, typiquement des ROMS Eclairs, Hero, Legend, Slide,... initialement conçues pour d'autres appareils, mais portées sur notre cher Dream par des petits génies. Il permet d'utiliser TOUTES les ROMS.

- Lien de téléchargement -
Note importante : Ce SPL nécessite quelques précautions d'utilisation. Il ne faut jamais flasher de radio inférieure à la 2.22.19.26I par dessus ce SPL, sinon, ça sera la brique assurée pour ton téléphone. Aucun moyen logiciel de réparation n'est possible. Tu peux lire également une partie de ce topic, lis doucement et ça devrait aller !!!

- Procédure -
- Place le SPL HAYKURO à la racine de ta SD.
- Fais flash zip from SD card.
- Sélectionne le fichier spl signed.zip
- Presse le trackball, puis appuie sur Home pour confirmer le flash.
- Là, il va vérifier l'update et installer l'update. Il demandera de redémarrer pour compléter l'installation. Redémarre-le.
- Laisse le travailler, il redémarrera tout seul dans le mode recovery.
- En bas de l'écran, il va être écrit formatting cache. C'est OK, le SPL est flashé.

On peut passer à l'étape : flash de la Rom souhaité.



8. Mise à jour de la Radio

Nous allons maintenant procéder à la mise à jour de la radio, rien de plus simple ! La mise à jour radio va nous apporter une meilleure réception, une consommation de batterie moindre...

Deux radios sont disponibles :

Comme pour le flash du SPL Haykuro, lire cette partie est conseillée.

8.1 Mise à jour de la radio dans le recovery

La méthode est semblable à celle du SPL.

- Procédure -
- Mets l'update radio à la racine de la SD,
- Démarre en recovery,
- Une nouvelle fois, choisis flash zip from SD,
- Sélectionne le fichier ota-radio-2_22_19_26I.zip,
- Clic puis valide avec la touche Home
- Une fois l'installation terminée, ça revient sur le menu principal du recovery. Il faut rebooter pour compléter l'installation.
- Redémarre, il va retourner tout seul dans le recovery. Il va marquer writing radio image et tu auras accès aux commandes du recovery dans le menu principal.

Tu peux répéter cette étape pour installer la version 2.22.23.02. Cependant, cette version n'est pas spécialement mieux. Beaucoup de "Dreamer" reste avec la version 2.22.19.26I.

Une fois que tu as mis à jour ta radio, tu peux revenir à l'étape du SPL pour flasher le SPL Haykuro.



9. Flash de la ROM

Maintenant, il ne reste plus qu'à installer une ROM pour profiter pleinement des fonctionnalités d'Android 1.6 ou Android 2.x sur ton HTC Dream.

- Procédure -
- Mets ta ROM dans la carte SD,
- Si ça n'est pas ton premier flash de ROM, faire un nandroid ou BART BAckup au cas où (voir la page sur le Recovery Amon pour plus d'infos)
- Fais flash zip from SD, sélectionne la rom puis Home pour confirmer,
- Une fois que la procédure est terminée, rebooter.

Le premier boot est long généralement (5-10 minutes maxi).

Enfin terminé ou presque ! Il te reste peut-être quelques détails à régler pour avoir un mobile fonctionnel, tu peux te rendre sur cette page Wiki pour finaliser et profiter pleinement de ton mobile.

Dernière petite note : quand tu auras fini tes derniers réglages, prends l'habitude de faire des sauvegardes dans le recovery avec les fonctions Nandroid ou BART.

Image

Copyright 2012 CordoWEB